您好,欢迎进入宝应县心诚电器厂官网!
加入收藏
联系我们
咨询热线:
0514-88780598
网站首页
关于我们
企业文化
公司资质
产品中心
电加管路
电加热管
电加热器
导热油加热器
自限温伴热带
法兰电加热器
锅炉加热管
制氧厂电加热器
铸铝电加热器
铸铁加热器
铸铜加热器
腐蚀气体加热器
不锈钢云母电加热器
铸铝加热器
新闻中心
公司资讯
行业动态
常见问题
公司风采
人才招聘
在线留言
联系我们
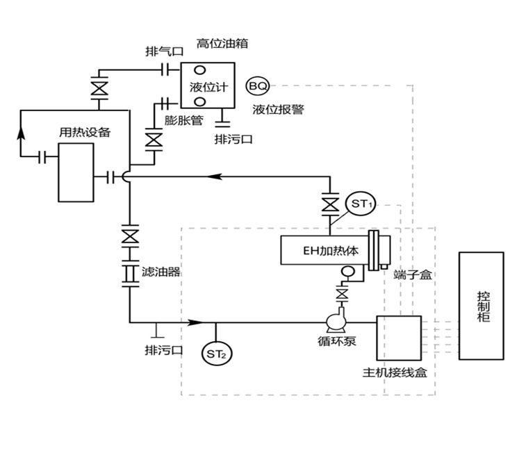
导热油加热器
电加管路
电加热管
电加热器
导热油加热器
自限温伴热带
法兰电加热器
锅炉加热管
制氧厂电加热器
铸铝电加热器
铸铁加热器
铸铜加热器
腐蚀气体加热器
不锈钢云母电加热器
铸铝加热器
导热油加热器
发布时间:2021-05-07 14:25:28
人气:
分享到:
上一篇:没有了
下一篇:没有了
技术支持:
扬州百威信息科技有限公司
Copyright © 2021 宝应县心诚电器厂 All rights reserved.
苏ICP备2021019436号-1
0514-88780598
微信号:13952547929
二维码